简介:一、考试形式及内容:1、每位同学独立完成网站诊断报告与网站优化方案撰写。2、考试采用项目考试形式,要求学生在规定时间内提交项目作品。

一、考试形式及内容:
1、每位同学独立完成网站诊断报告与网站优化方案撰写。
2、考试采用项目考试形式,要求学生在规定时间内提交项目作品。
二、考试时间:
项目持续时间:2020年5月25日—2016年6月12日
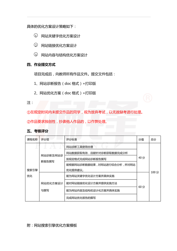
三、考试要求:
1、网站诊断
学生根据学号尾数不同,按照教师要求诊断分析的网站及教师提供的网站诊断报告格式,利用相关工具,完成该网站的诊断分析与诊断报告撰写。
① 学号尾数1、4、7的同学完成“XXXXXXX有限公司”(网址:www.pianfeng.cn)的网站诊断分析与网站诊断报告撰写。
② 学号尾数2、5、8的同学完成“XXX官方网站”(网址:http://www.pianfeng.cn)的网站诊断分析与网站诊断报告撰写。
③ 学号尾数3、6、9、0的同学完成“xxxx有限公司”(网址:http://www.pianfeng.cn)的网站诊断分析与网站诊断报告撰写。
2、网站优化方案设计与撰写
学生根据网站诊断分析结果,针对该网站在搜索引擎平台上存在的问题和不足,重新制定该网站的优化思路,为该网站基于搜索引擎的优化与营销提供解决方案及操作展示。并将具体的方案通过教师提供的优化方案模板撰写设计出来。













咨询客服,免费获得完整word版
联系电话15138620802
服务时间7天,全天24小时服务
电子邮件756412706@qq.com
原创版权声明:本网站所有文案、图片等资料,归南阳偏锋电子商务有限公司所有,搬运复制侵权必究。 业务QQ/微信:756412706 手机:15138620802 座机:0377-62894294 邮箱:pianfengkeji@qq.com

